Skip to main content

Kyle Batson Digital Product Designer

Work Assessment Delivery

Test Client User Interface
Test Client User Interface
Test Client text-to-speech interface
Test Client text-to-speech interface
Test Client Accommodations Menu Mockup
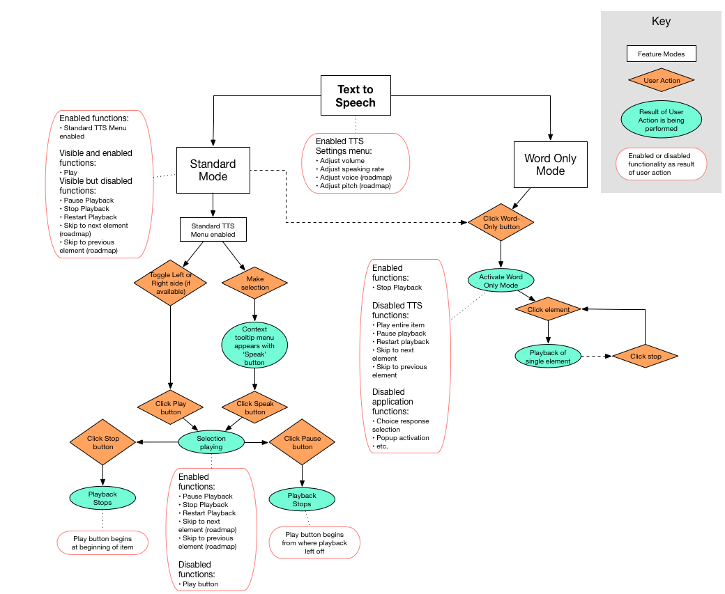
Test Client text-to-speech workflow diagram
Test Client text-to-speech workflow diagram

During my five years working in assessment software, this application was my primary focus. Initially hired as the UI designer and developer for this product, I later led the software team that developed the project.

My focus for the user was on intuitive controls and ease of use, as well as support for screen readers and other accessibility accommodations. My focus for the software was modularity and configurability so that the same application instance could support a variety of themes, workloads, tool configurations and more with only small configuration changes.

I also guided the data model which was parsed from different XML formats into a single JSON-based data model which separated content and design and a wide range of test, item and feature configurations.

This role required detailed communication of how features would be built to the customer, quality-analysis team, as well as the developers. I generated detailed documentation of extensive workflows for how each element of the system was designed to work (including for mouse, keyboard, touch and screen reader interfaces). This facilitated greater efficiencies in software development as well as testing and customer approval.

Skills Utilized